Sobre IANCV
Apresentação
Orgãos
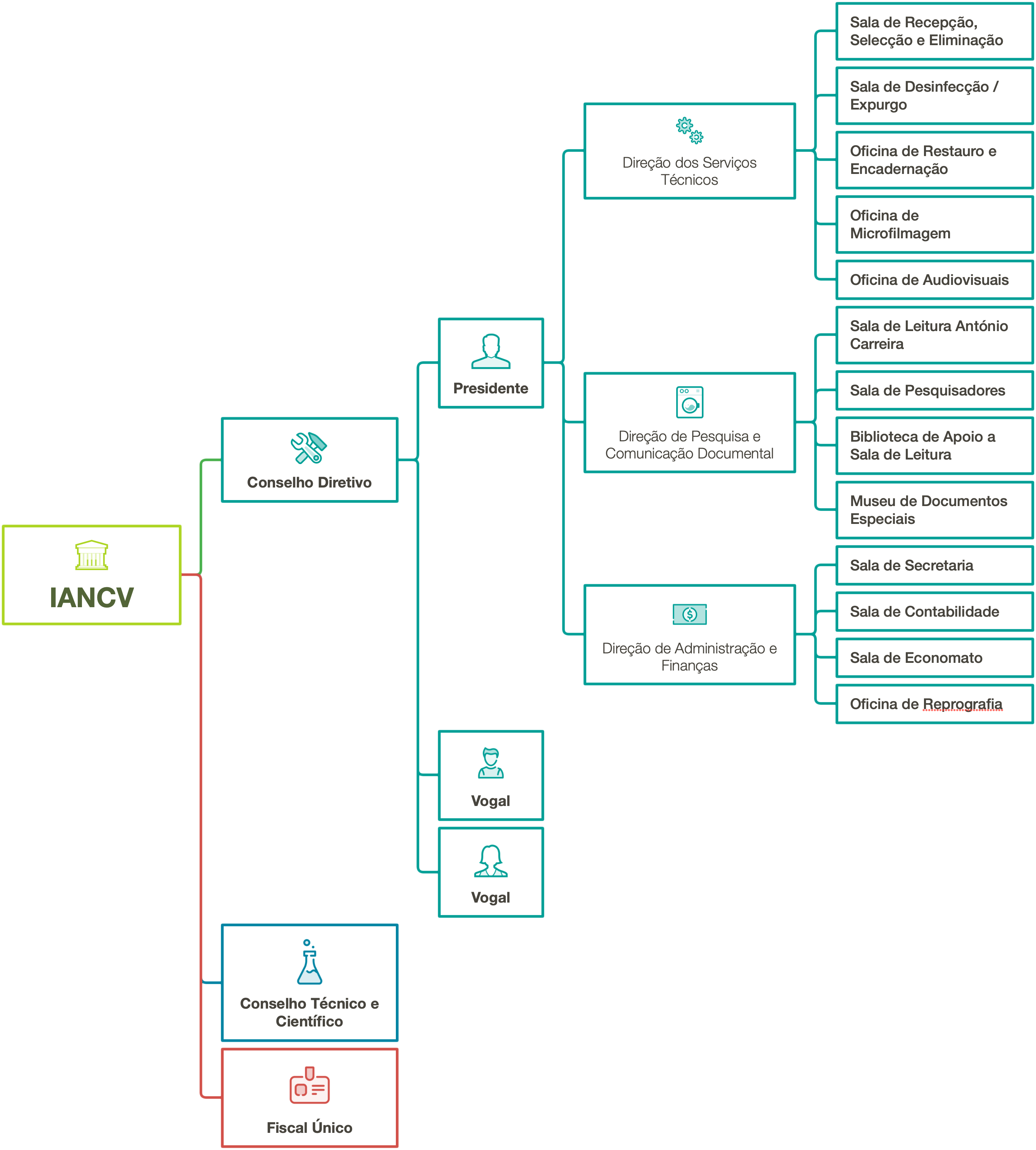
Organigrama
Projectos e Programas
Legislação
Mais Noticias
Serviços
Secretaria Virtual
Atendimento
Certidões e declarações
Salas de Leitura e Pesquisa
Aluguer e cedência de espaços
Reproduções e Transcrições
Assessoria e Consultoria
Edições e Publicações
Arquivo
Incorporação
Fundos Arquivísticos
Instrumentos de Descrição
Base de Dados (Atom)
BD Tráfico de escravos
Memória do Mundo
Arquivo Audiovisual
Arquivos Sonoros
Biblioteca
Acervo bibliográfico
Fundos e Coleções
Base de dados (Koha)
Museu
Museu de Doc. Especiais
Centro Interpretativo
Contactos
Está em...
Entrada
Sobre IANCV
Organigrama
Organigrama
Click na imagem para ver mais detalhada